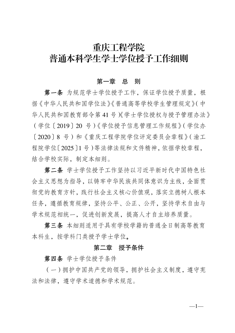
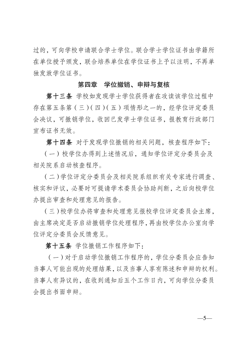
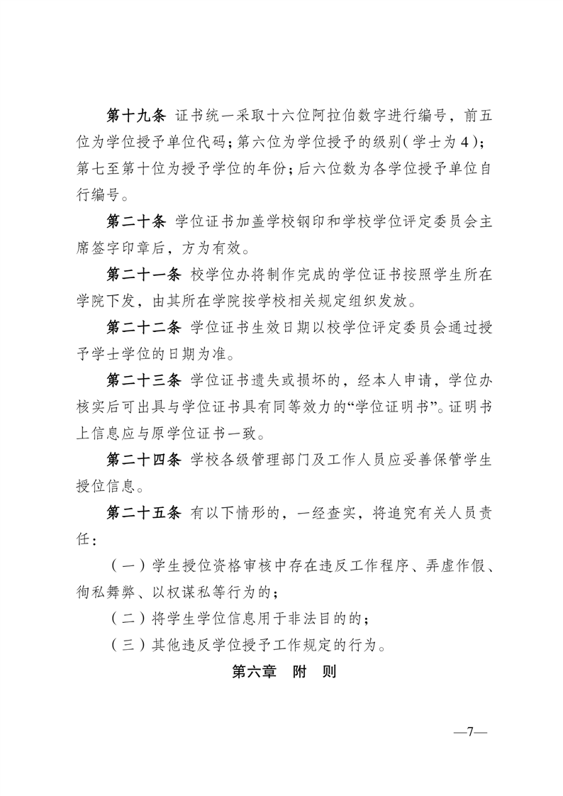
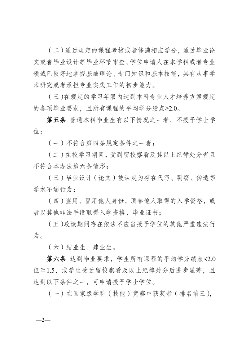
当前位置:首页 > 学位、学科 > 重庆工程学院普通本科学生学士学位授予工作细则

重庆工程学院普通本科学生学士学位授予工作细则

发布人:信息公开网  发布时间:2025/4/25  来源: 本站  浏览次数: