首页
校区总览
校区概况
组织架构
工作职责
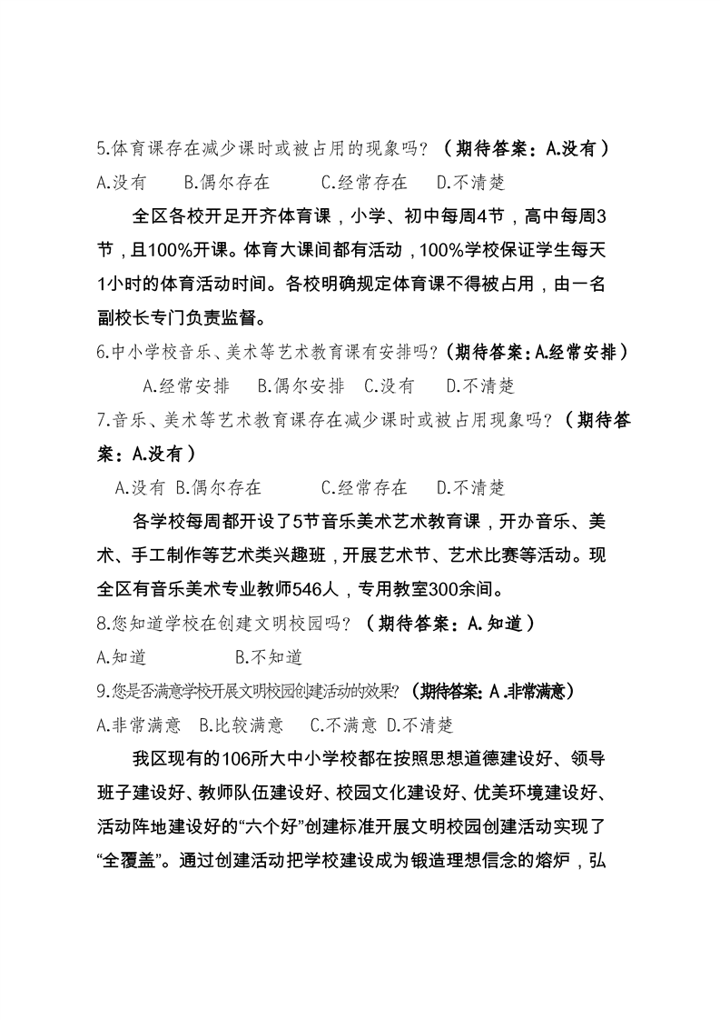
校区风光
党群建设
党建动态
工会动态
团学动态
教学管理
团学工作
校园服务
"学"在校区
"食"在校区
"住"在校区
"行"在校区
风采展示
教师风采
学子风采
学习园地
联系我们
学院首页
首页展示
校区动态
通知公告
专题专栏
党建专题
最新公开信息
当前位置:
首页
>
首页展示
>
通知公告
> 关于深入开展文明校园创建活动的通知
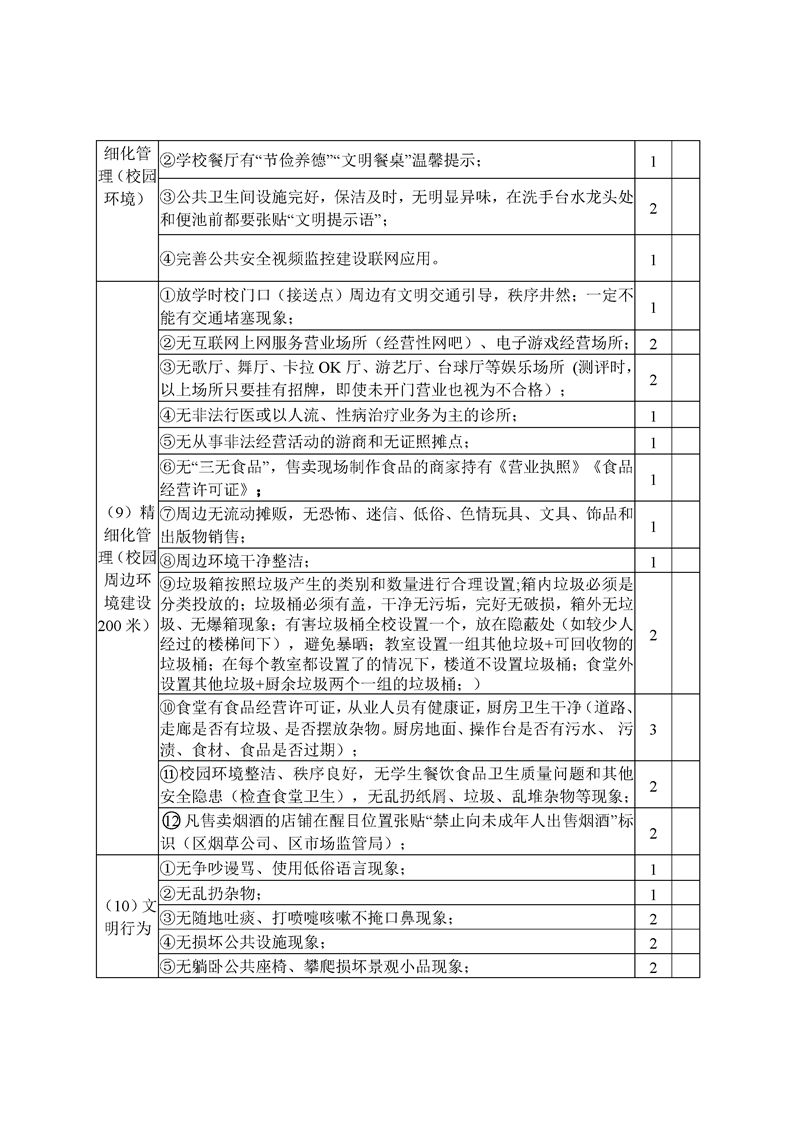
关于深入开展文明校园创建活动的通知
发布人:双桥校区管委会 发布时间:2023/2/28 来源: 本站 浏览次数:
上一篇:
双桥校区学生党支部 关于“铭记奋斗历程,绘出英雄本色”活动 的通知
下一篇:
关于进一步开展校园文明行为习惯教育的通知